Variação de seção em viga

O detalhamento das armações longitudinais em variação de seção nas vigas passou a ser automaticamente acertado.

No editor rápido de armaduras, foi adicionado um comando que permite mover a posição do “dente de concreto”.

Estribos de 6 Ramos – Detalhamento automático

O detalhamento de estribos com até 6 ramos é agora possível no sistema de vigas. Critérios de projeto foram introduzidos na seleção automática de 2, 4 ou 6 ramos. Exemplo:

Equivalência de desenhos de vigas

Através deste novo comando, o usuário pode facilmente controlar o processo de “igualar” os desenhos de vigas. Este processo verifica, antes da equivalência, a geometria (vãos, apoios) e também as taxas de armadura (para que a equivalência seja sempre pelo elemento com mais armaduras).

Vigas inclinadas

O sistema agora detalha e desenha automaticamente as vigas inclinadas, com um ou mais vãos.

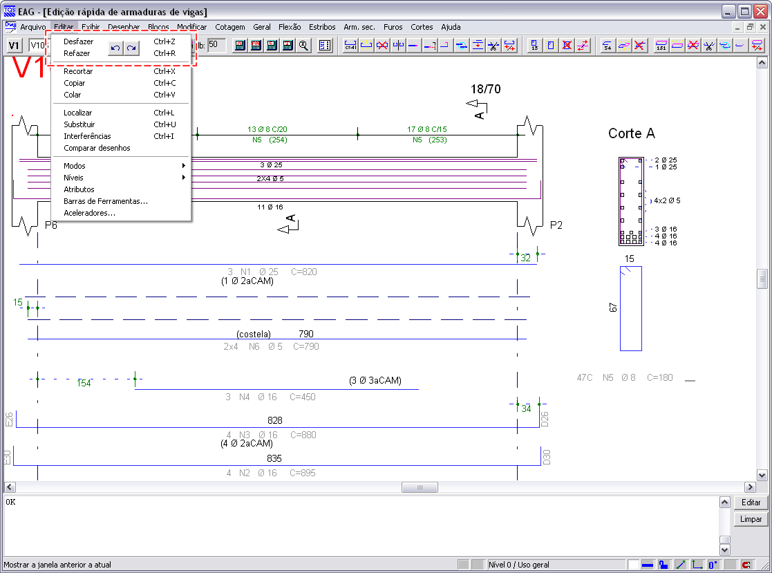
Undo e Redo no Editor Rápido de Armaduras

Durante a edição de dados das armações de uma viga, o usuário pode desfazer e/ou refazer qualquer alteração, sem limitações.

Comando de verificação de vigas

O comando de verificação à flexão composta normal existente dentro do editor rápido de armaduras do CAD/Vigas foi ampliado e melhorado.

Ao invés de resultados em tabelas, todas as informações por vão da viga são apresentadas graficamente, conforme mostra a figura a seguir.

Além da verificação das solicitações normais, passam a ser também considerados os efeitos de cisalhamento e torção de forma combinada.

Diagrama de solicitações em vigas

O visualizador de diagramas de solicitações em vigas foi amplamente remodelado e melhorado.

Além do esquema estrutural da viga, que inclui a representação dos apoios, trechos rígidos e vãos teóricos, os diagramas de solicitações (N, V, M, Mt) são apresentados em cores, facilitando a interpretação dos resultados.

Diversos parâmetros que controlam a visualização dos diagramas foram adicionados, tais como: tamanho dos textos, impressão de valores intermediários, enquadramento automático do desenho na janela, etc.

Essa nova representação dos diagramas de solicitações também foi disponibilizada no editor rápido de armaduras, podendo auxiliar na concatenação dos esforços atuantes na viga com o dimensionamento e detalhamento de suas armaduras.

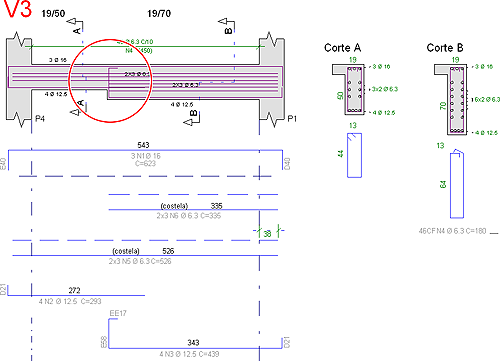
Cortes de seção em vigas

O desenho dos cortes de seções transversais em vigas foi melhorado. O resumo e o posicionamento das armaduras são representados com mais precisão. Ao longo da viga, todos os cortes são ordenados automaticamente.

Dentro do editor rápido de armaduras, foram criados comandos específicos para adicionar, remover ou editar cortes em uma viga.

Viga com balanço único à direita

Vigas com balanço único à direita passaram a ser desenhadas na posição correta.

Armadura no cruzamento de vigas

A armadura de suspensão (“tirante”) no cruzamento de vigas passou a ser detalhada com “patas” horizontais, conforme mostra o desenho a seguir. O número mínimo de ferros adotado é sempre dois.

Espaçamento máximo de estribos

Quando a viga possui solicitações de torção, o espaçamento máximo de estribos da viga pode considerar os efeitos combinados de força cortante e torção (VSd/VRd2 + TSd/TRd2). Critério específico para tal finalidade está disponível.

Seleção de bitolas de flexão

Se os possíveis alojamentos fornecidos no arquivo de critérios não forem suficientes para o detalhamento do As calculado, a maior bitola presente nos alojamentos é a adotada. Anteriormente era adotada a 9ª. bitola da tabela de flexão.

Cobrimento superior diferenciado

É possível o fornecimento de um valor para o cobrimento superior da viga, diferente do cobrimento normal das armaduras. O sistema de vigas irá calcular as armaduras longitudinais e transversais considerando este novo cobrimento. Estribos são desenhados menores que os convencionais.

Melhorias em relatórios

Todos os relatórios do sistema de vigas foram modificados para tratar a numeração de vãos e balanços sempre começando pelo número um. Foi retirada do relatório geral de vigas a impressão de cargas para o modelo estrutural IV. Foi também indicada a capacidade de adaptação plástica à torção no vão.

Aumento do campo para título dos apoios

Os apoios agora são identificados por títulos maiores que 4 caracteres. Este tratamento é válido tanto para os títulos dos pilares como para os títulos das vigas.

Cotas de tramos em desnível

Através de critério de desenho, o sistema pode representar as cotas dos vãos que estão em desnível com o pavimento, pelo desnível (delta) simples [m], ou pela cota relativa ao pé-direito [cm].

Identificação de vigas e pilares

Agora o sistema pode identificar, na representação da viga (gabarito), os elementos (viga ou pilar) que nela se apóiam, de acordo o com critério de desenho.

Representação das vigas de apoio

As vigas de apoio são representadas com as dimensões e desníveis corretos.

Pilares com alterações de seção

Nos desenhos, agora, ficam corretamente representadas as larguras inferiores e superiores dos pilares de apoio da viga.

Faixa de estribos em balanços muito curtos

Através de critério de projeto, o usuário pode definir o comprimento mínimo para uma faixa de estribos. No caso de balanços muito curtos, as faixas deixam automaticamente de serem criadas.

Interferência de desenhos

Toda a geração do desenho de vigas foi revisada com o intuito de minimizar o número de interferências de elementos gráficos. Veja um exemplo a seguir.

Novos critérios para otimizar a geração de desenhos mais bem acabados.

Desenho da armadura lateral

As camadas de armadura lateral ou de pele passaram a ter uma distribuição mais uniforme ao longo da altura da viga.

Reativado o critério que permite desligar o resumo de armadura lateral.

Vão sem estribos

Possibilidade de retirada total de estribos em um vão.